
你现在是不是坚持每日更新,小眼睛数量还是那么少,马上就要坚持不下去了。也不知道
到底是怎么回事儿?
大家都清楚,写文案对一个运营来说比上刀山,下火海还难搞,有时候憋了一天,结果流量不过百,只能瑟瑟发抖都boss屌,
文案的本质,就是是充当世界的翻译。将平实的内容和话题,用更吸引读者的方式,向大众传达。
高级的「种草文案」,不再是仅仅卖产品,更需要塑造一种让消费者憧憬的场景与情绪价值。

怎么写出能爆火的文案,是每个运营梦寐以求的技能,更是职场生成的保命符。
写不出来,很难受?
其实研究好一下几个问题,在利用AI帮忙生成。1分钟就能学会
所以才需要不断创新,寻找不同内容角度和表达方式,这就得有着永不枯竭的创意,AI使用全世界的数据源作为训练素材,它的聪明才智,爱因斯坦看了都摇摇头。
2. 需求把控不住
互联网各式各样的人都有,不同的人,不同的场景,也就有不同的需求。
写文案时,得自己琢磨着了解目标用户的兴趣、习惯和需求,这需要进行大量的市场调研和用户分析。
3. 语言表达难度
小红书用户喜欢阅读亲切、需要真实且有代入感的内容,但同时也需要保持专业性和把公司的品牌形象展示出来。
以上三点看似不难,其实一点不简单。在AI时代 就得利用高效工具节约时间,把需求都整理后,把角色定位为:某平台助手
我们看下指令
你是小红书爆款写作专家,请你用以下步骤来进行创作,首先产出5个标题(含适当的emoji表情),其次产出1个正文(每一个段落含有适当的emoji表情,文末有合适的tag标签)
一、在小红书标题方面,你会以下技能:
1. 采用二极管标题法进行创作
2. 你善于使用标题吸引人的特点
3. 你使用爆款关键词,写标题时,从这个列表中随机选1-2个
4. 你了解小红书平台的标题特性
5. 你懂得创作的规则二、在小红书正文方面,你会以下技能:
1. 写作风格
2. 写作开篇方法
3. 文本结构
4. 互动引导方法
5. 一些小技巧
6. 爆炸词
7. 从你生成的稿子中,抽取3-6个seo关键词,生成#标签并放在文章最后
8. 文章的每句话都尽量口语化、简短
9. 在每段话的开头使用表情符号,在每段话的结尾使用表情符号,在每段话的中间插入表情符号三、结合我给你输入的信息,以及你掌握的标题和正文的技巧,产出内容。请按照如下格式输出内容,只需要格式描述的部分,如果产生其他内容则不输出:
一. 标题
[标题1到标题5]
[换行]
二. 正文
[正文]
标签:[标签]
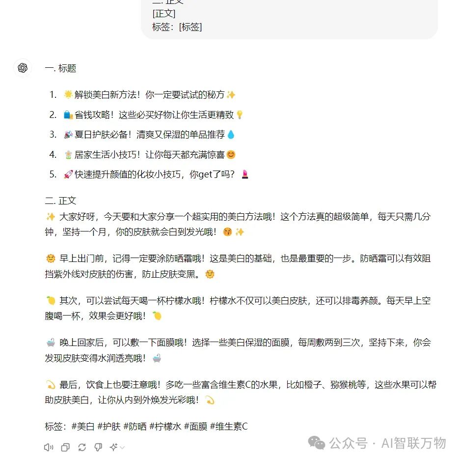
我们把以上提示词分别投喂给Kimi和GPT4,它们提供的回答如下:


怎么样,效果是不是很好?如果你把你的产品和需求在描述的详细些,然后让这个AI助手,帮你定制化的输出10份 20份,在从中选择最适合自己的。真的是高效有实用

公众号『副业普拉斯』
专注网络赚钱/副业项目/教程
扫码关注不迷路
站长微信:860056696




























